VAR nedir? VAR, “Video Assistant Referee” yani Video Yardımcı Hakem’in kısaltmasıdır. Futbol maçlarında sahadaki hakeme kritik pozisyonlarda video görüntüleriyle destek sağlayan teknolojik sistemdir. Pek çok futbolsever VAR nedir sorusunu sorsa da sistemin perde arkası hâlâ tam bilinmiyor.
İçindekiler
- VAR Nedir? Açılımı ve Temel Tanımı
- Futbolda VAR Hangi Pozisyonlarda Devreye Girer?
- VAR Nasıl Çalışır? Adım Adım Süreç
- VAR Ofsayt Sistemini Nasıl Kullanır?
- Türkiye’de VAR Ne Zaman Başladı?
- Süper Lig’i Sarsan VAR Pozisyonları
- VAR’ın Avantajları ve Eleştirilen Yönleri
- Dünyada VAR: Ligden Lige Farklı Uygulamalar
- VAR Nedir? Merak Edilenler
VAR yalnızca dört durumda devreye girer:
- Gol kararları ve öncesindeki ihlaller
- Penaltı pozisyonları
- Direkt kırmızı kart kararları
- Yanlış oyuncuya kart gösterilmesi
Nihai karar her zaman sahadaki hakeme aittir. VAR ekibi yalnızca “açık ve bariz hata” yapıldığında müdahale eder; yoruma açık pozisyonlara karışmaz.
VAR Nedir? Açılımı ve Temel Tanımı
VAR, İngilizce “Video Assistant Referee” ifadesinin kısaltmasıdır. Türkçeye “Video Yardımcı Hakem” olarak çevrilen bu kavram, sahadaki orta hakeme kritik pozisyonlarda video görüntüleri üzerinden destek sağlayan teknolojik bir doğrulama mekanizmasını ifade eder.
Sistemin özünde şu prensip yatıyor: VAR, hakemleri değiştirmez, onlara yardım eder. Nihai karar her zaman sahadaki orta hakeme aittir. VAR ekibi yalnızca “açık ve bariz hata” yapıldığında veya “ciddi bir pozisyonun gözden kaçtığı” durumlarda devreye girer. Bu iki koşul sağlanmadan VAR müdahalesi gerçekleşmez.
Sistemin fikir babası, “Hakemlik 2.0” projesi çerçevesinde 2010 yılında ortaya atılan bir öneridir. Futbol kamuoyunun ciddi biçimde konuyu ele alması ise 2010 Dünya Kupası’nın ikinci turunda İngiltere ile Almanya arasındaki maçta Frank Lampard’ın topu kale çizgisini geçmesine rağmen golün sayılmamasıyla hız kazandı. FIFA, bu tartışmanın ardından 2011’den itibaren kapsamlı testlere başladı. VAR sistemi ilk kez 2016’da İtalya ile Fransa arasındaki hazırlık maçında denendi, 2018 Rusya Dünya Kupası’nda ise resmi olarak sahneye çıktı.
Futbolda VAR Hangi Pozisyonlarda Devreye Girer?

VAR her pozisyona müdahale edemez. Sistemin inceleyebileceği durumlar Uluslararası Futbol Birliği Kurulu (IFAB) tarafından dört kategoriyle sınırlandırılmıştır.
Gol Kararları
Atılan bir golün öncesinde ihlal olup olmadığı, elle oynama ya da ofsayt durumu VAR tarafından incelenir. Gol kutlamalarının ardından incelemenin başlaması, bu kategorinin izleyiciler üzerinde en yoğun psikolojik etkiyi yaratan türüdür.
Penaltı Pozisyonları
Ceza sahası içinde verilen ya da verilmeyen penaltı kararlarında VAR devreye girebilir. Ancak burada kritik nokta şudur: VAR’ın müdahale edebilmesi için hatanın “açık ve bariz” olması gerekir. Yoruma açık, tartışmalı pozisyonlara VAR müdahil olmaz.
Kırmızı Kart Kararları
Direkt kırmızı kart verilmesi gereken bir pozisyonun atlanması ya da yanlış biçimde kırmızı kart gösterilmesi durumunda VAR inceleme başlatabilir. Sarıdan kırmızıya çevrilecek kararlar bu kategorinin dışında tutulur.
Yanlış Kimlik
Hakemin itirazda bulunan ya da faulü yapan oyuncuyu yanlış tespit edip karşı tarafa veya başka bir oyuncuya kart göstermesi durumunda da VAR devreye girer. Bu dört durum dışında VAR’ın sahadaki kararları değiştirme yetkisi yoktur.
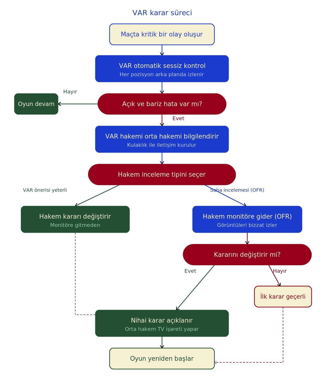
VAR Nasıl Çalışır? Adım Adım Süreç

Video Operasyon Odası Nedir?
VAR ekibi, stadyumun içinde değil, genellikle ayrı bir merkezde konumlanan Video Operasyon Odası’nda (VOR) çalışır. Türkiye’de bu merkez TFF’nin Riva’daki Hasan Doğan Milli Takımlar Kamp ve Eğitim Tesisleri bünyesindedir ve Avrupa’nın teknik açıdan en üst düzey merkezlerinden biri olarak öne çıkmaktadır.

Ekip üç kişiden oluşur: Ana VAR hakemi, yardımcı VAR hakemi (AVAR) ve tekrar operatörü. Tüm takım, sahanın farklı açılarını kaydeden çok sayıda yüksek çözünürlüklü kamerayla bağlantılıdır. Türkiye’de kullanılan sistemde VAR hakemlerinin masalarında kırmızı ve yeşil olmak üzere iki temel buton yer alıyor. Kırmızı butona basıldığında sahadaki hakemin iletişim hattı açılıyor ve konuşmalar başlıyor; yeşil buton ise ofsayt gibi teknik işlemlerde operatörle koordinasyonu sağlıyor.
Sessiz Kontrol ve Saha İncelemesi Farkı
VAR süreci iki farklı biçimde işler.
İlk yol, “sessiz kontrol” olarak bilinir. Her kritik pozisyon, izleyicilere haber verilmeden VAR ekibi tarafından otomatik biçimde gözden geçirilir. Eğer açık bir hata tespit edilmezse VAR hakemi sahadaki hakemiyle iletişime geçmez bile. Bu nedenle her maçta VAR ekibinin yoğun biçimde çalıştığı, ancak bunu dışarıdan fark etmenin mümkün olmadığı görülür.
İkinci yol ise “saha incelemesi”dir, İngilizce literatürde OFR (On Field Review) olarak geçer. VAR ekibinin açık bir hata tespit ettiğini sahadaki hakeme bildirmesi ve hakemin saha kenarındaki monitörden görüntüleri bizzat izlemesidir. Hakem monitöre gitmeden önce, ekranı andıran bir el işareti yaparak incelemenin başladığını tüm oyunculara duyurur. Görüntüleri izleyen hakem ya kararını değiştirir ya da ilk kararında ısrar eder. Bu seçim tamamen hakemin takdirine bırakılmıştır.
Bir pozisyonun incelenmesini yalnızca hakem başlatabilir. Oyuncular veya teknik direktörlerin VAR talep etmesi kesinlikle yasaktır; bu davranış sarı kartla cezalandırılır.
VAR Ofsayt Sistemini Nasıl Kullanır?

Geleneksel Yöntem: Manuel Çizgi
VAR’ın ilk yıllarında ofsayt değerlendirmesi için VAR ekibi, tekrar operatörüyle birlikte topun ayağa ilk değdiği kareyi manuel olarak belirliyordu. Ardından savunma oyuncusunun kale çizgisine en yakın uzvuyla hücum oyuncusunun en öne çıkan uzvuna çizgiler çiziliyordu. Bu süreç ortalama 70 saniye alıyor, karmaşık pozisyonlarda ise 4-5 dakikaya kadar uzayabiliyordu.
Türkiye’de kullanılan sistemde Hawk-Eye teknolojisinden yararlanılıyor. Bu sistem, pozisyonlara göre 2D veya 3D çizgiler üretebiliyor. Tartışmalı durumlarda 3D çizgiler tercih ediliyor. Ofsayt değerlendirmesinde el ve kol bölgeleri hesaba katılmıyor; yalnızca gol atabilecek vücut uzuvları esas alınıyor.
Yeni Nesil Teknoloji: SAOT
Semi-Automated Offside Technology (SAOT), yani Yarı Otomatik Ofsayt Teknolojisi, VAR’ın ofsayt kararlarındaki en büyük açığını kapatmak için geliştirildi. FIFA, sistemi 2022 Katar Dünya Kupası’nda kullandı ve o tarihten bu yana hızla yaygınlaştı. UEFA Şampiyonlar Ligi’nde 2022-23 sezonundan itibaren kullanılmaya başlanan SAOT, İngiltere Premier Ligi’nde ise Nisan 2025’te devreye girdi.
SAOT nasıl çalışır? Stadyum tavanına yerleştirilen özel takip kameraları, her oyuncunun vücudundaki 29 farklı noktayı saniyede 50 kez tarayarak konum verisine dönüştürür. Maç topunun içine yerleştirilen sensör ise saniyede 500 kez veri göndererek topun ayağa tam olarak hangi anda değdiğini milisaniye hassasiyetiyle belirler. Bu iki veri kaynağı yapay zeka destekli bir yazılımla birleştirilir ve potansiyel ofsayt pozisyonları VAR odasına otomatik uyarı olarak iletilir. VAR hakemi yalnızca sistemin belirlediği temas anını ve çizgi konumunu onaylar; çizgileri manuel olarak çizmek zorunda kalmaz. Bu sayede karar süresi birkaç saniyeye iniyor.
Premier Lig’in SAOT altyapısı dikkat çekici bir teknolojik tercih içeriyor: 20 stadın çatısına yerleştirilen 30 adet iPhone 14 veya üzeri model kullanılıyor ve bu kameralar saniyede 100 kareyle görüntü kaydederek mevcut yayın kameralarının iki katı hassasiyet sunuyor.
SAOT henüz Süper Lig’de kullanılmıyor. Bu durum, Türkiye’deki ofsayt tartışmalarının devam etmesinin teknik nedenidir.
Türkiye’de VAR Ne Zaman Başladı?
Türk futbolu VAR ile ilk kez 2018 yılında tanıştı. Sistem önce TFF 1. Lig maçlarında deneme amaçlı uygulandı. Süper Lig seviyesindeki ilk resmi kullanım ise Galatasaray ile Akhisarspor arasındaki TFF Süper Kupa maçında gerçekleşti. 2018-2019 sezonundan itibaren Süper Lig, Ziraat Türkiye Kupası’nın ileri turları ve play-off maçlarında kalıcı biçimde hayata geçirildi.
TFF VAR Merkezi ve Şeffaflık Politikası
TFF’nin Riva’daki VAR merkezi, kurulduğundan bu yana yalnızca teknik bir altyapı olmaktan öte, güven tartışmalarının da odağı haline geldi. Uzun yıllar boyunca VAR konuşmaları kamuoyuyla paylaşılmıyordu; bu durum özellikle büyük kulüplerin şeffaflık taleplerinin gündemde kalmasına yol açtı. TFF, bu baskılara yanıt olarak belirli pozisyonlara ilişkin VAR haberleşme kayıtlarını kamuoyuyla paylaşmaya başladı. Ancak bu adımın yeterliliği hala tartışma konusudur: Bazı kulüpler tam kayıtlara erişim talep etmeye devam ediyor.
Süper Lig’i Sarsan VAR Pozisyonları
Türk futbolunda VAR sistemi, teknik bir araç olmanın çok ötesine geçti. Aşağıdaki üç pozisyon, sistemin hem gücünü hem de sınırlarını gözler önüne seren en çarpıcı örnekler arasında yer alıyor.
1. Galatasaray – Trabzonspor: Top Çizgiyi Geçti mi? (Aralık 2024)
2024-25 Süper Lig sezonunun 16. haftasında Rams Park’ta oynanan Galatasaray – Trabzonspor derbisi, VAR sisteminin çözemediği bir teknik soruyu masaya taşıdı. Maçın 55. dakikasında Trabzonspor’un Ozan Tufan ile bulduğu gol öncesinde Eren Elmalı’nın topu çevirmeden önce çizginin dışından mı oynadığı tartışma yarattı. VAR incelemesine rağmen hakem gol kararını değiştirmedi. Eski hakemler olayı değerlendirirken çarpıcı bir teknik detayın altını çizdi: Mevcut VAR altyapısı aut çizgisini ölçemiyor. Gol çizgisi teknolojisi yalnızca kale direkleri arasındaki bölgeyi takip ediyor, yan çizginin dışına çıkıp çıkmama durumunu tespit edemiyordu. Bülent Yıldırım’ın ifadesiyle, VAR bu pozisyona “yüzde 100 netlik sağlayamadığı için müdahale etmemişti.” Galatasaray maçı 4-3 kazandı; Trabzonspor ise sonuçtan bağımsız olarak VAR’ın kapsam dışındaki bu kör noktasını kamuoyuna taşımış oldu.
2. Galatasaray – Fenerbahçe Derbisi: Lemina’nın Elle Oynaması (2024-25 Sezonu)
2024-25 sezonunun 25. haftasında oynanan Galatasaray – Fenerbahçe derbisinde köşe vuruşundan gelen topa Lemina’nın kolunu yukarıda tutarak temas etmesi, sezonun en çok konuşulan VAR tartışmalarından birini doğurdu. Eski hakemlerin neredeyse tamamı pozisyonu penaltı olarak değerlendirdi. Bülent Yıldırım, “Uzaktan gelen, beklenen bir top; kol doğal değil; VAR devreye girmeliydi” dedi. Ancak sahadaki hakem ve VAR ekibi pozisyona müdahale etmedi. Bu karar, elle oynama değerlendirmesindeki standart tutarsızlığı bir kez daha gündeme getirdi. FIFA’nın oyuncularda “saat kadranı” yöntemiyle kol pozisyonunu değerlendirme önerisini hakem kurullarıyla paylaştığı dönemde, uygulamadaki tutarsızlık sorusuna yanıt bulunamadı.
3. Konyaspor – Galatasaray: İptal Edilen Gol ve “Skandal” Açıklaması (Şubat 2025)
2024-25 sezonunun 23. haftasında Galatasaray’ın Konyaspor deplasmanında 2-0 mağlup olduğu maçta 49. dakikada Lang’ın pasıyla gelişen atak sonrası Sane’nin attığı gol VAR müdahalesiyle iptal edildi. Hakem Atilla Karaoğlan monitörden görüntüleri inceledikten sonra ofsayt kararı verdi. Galatasaray, maçın ardından yaptığı resmi açıklamada gücünü ortaya koydu: “Takımımızın attığı nizami golün, ofsayt kuralının açık hükümlerine rağmen iptal edilmesi Türk futbolu adına kabul edilemez bir skandaldır.” Kulüp, bu açıklamayla hem VAR kararını hem de sistemin tutarsız uygulandığı algısını doğrudan hedef aldı. Tartışma, sezon boyunca standart sorununun zirve noktalarından biri olarak hatırlanmaya devam ediyor.
VAR’ın Avantajları ve Eleştirilen Yönleri
VAR sisteminin futbola getirdiği en temel katkı, belirli türdeki açık hataların önüne geçmesidir. Yanlış oyuncuya verilen kırmızı kartlar, ofsayt olmayan pozisyonlarda silinen goller ve ceza sahası içindeki bariz fauller bu kategorinin en net örnekleridir. Oyuncu güvenliği açısından da ciddi fauller kayıt altına alınıp gecikmeli olarak bile olsa cezalandırılabiliyor.
Öte yandan sistemin eleştiri alan boyutları da yadsınamaz. VAR incelemeleri maç temposunu sekteye uğratıyor; gol sevinci yaşayan taraftarlar bir pozisyonun incelenip incelenmediğini anlamak için uzun süre beklemek zorunda kalıyor. Türkiye’deki VAR süreleri, Avrupa’nın önde gelen liglerindekiyle kıyaslandığında hala daha uzun. SAOT’un Süper Lig’e girmesi bu problemi büyük ölçüde azaltacak. Bunun yanı sıra VAR’ın bazı pozisyonlara müdahale edip benzerlerine etmemesi, standart tutarsızlığı tartışmasını besleyen en önemli kaynak olmaya devam ediyor.
Dünyada VAR: Ligden Lige Farklı Uygulamalar
VAR nedir sorusu artık yalnızca Türkiye’de değil, dünyanın tüm büyük liglerinde yanıt bulan bir teknoloji sorusuna dönüştü.
VAR bugün itibarıyla FIFA Dünya Kupası, UEFA Şampiyonlar Ligi, Premier Lig, La Liga, Bundesliga, Serie A, Ligue 1 ve MLS dahil dünyanın tüm büyük liglerinde kullanılıyor. Ancak uygulama pratiği ligden lige önemli farklılıklar gösteriyor.
Premier Lig, uzun gecikmeler ve taraftarların kararları takip edememesi nedeniyle yoğun eleştirilere maruz kaldıktan sonra SAOT’u Nisan 2025’te devreye aldı ve aynı zamanda 5 santimetrelik “hata payı” uygulamasını da sürdürüyor; bu sayede milimetrik ofsayt kararlarının gol iptaliyle sonuçlanmasının önüne geçiliyor. UEFA, SAOT’u Şampiyonlar Ligi’nde 2022-23 sezonundan bu yana kullanıyor. Brezilya ise CBF ve Genius Sports arasındaki anlaşmayla SAOT’u 2026’da devreye alacak.
VAR nedir sorusunun yanıtı teknik bir tanımın çok ötesinde; futbolun adalet arayışının somutlaşmış halidir. FIFA’nın önümüzdeki adımları da belirginleşmiş durumda. 2026 Dünya Kupası’nda yeni nesil akıllı top “Trionda” kullanılacak; bu top daha hassas sensörler ve gelişmiş veri aktarım kapasitesiyle SAOT’un isabetini daha da artırmayı hedefliyor. “Out of Bounds” teknolojisi ise Eren Elmalı’nın çizgisinin tartışıldığı gibi aut çizgisi kararlarını da otomatik biçimde çözmeyi vaat ediyor.
VAR Nedir? Merak Edilenler
VAR her pozisyonu inceleyebilir mi?
Hayır. VAR yalnızca dört kategoriyi kapsar: gol kararları, penaltı pozisyonları, direkt kırmızı kartlar ve yanlış kimlik durumları. Diğer pozisyonlara müdahale yetkisi yoktur.
Hakem VAR’ın tavsiyesini reddetmek zorunda mı?
Hayır. VAR yalnızca tavsiye niteliğindedir. Hakem bu tavsiyeyi dikkate almama hakkına sahiptir; nihai karar her zaman sahadaki hakeme aittir.
Bir oyuncu VAR talep edebilir mi?
Kesinlikle hayır. Oyuncular ve teknik direktörler VAR talebinde bulunamaz; bu davranış sarı kartla cezalandırılır.
VAR ne kadar sürede karar verir?
Geleneksel yöntemle ofsayt incelemesi ortalama 70 saniye alıyor. SAOT kullanan liglerde bu süre birkaç saniyeye düşüyor.
Türkiye’de VAR konuşmaları kamuoyuyla paylaşılıyor mu?
TFF, belirli pozisyonlara ilişkin VAR kayıtlarını düzenli aralıklarla yayımlıyor. Ancak tam kayıtlara kamusal erişim henüz mevcut değil.
Ofsayt değerlendirmesinde el ve kol hesaba katılıyor mu?
Hayır. Ofsayt değerlendirmesinde el ve kol bölgeleri hesaplanmıyor; yalnızca gol atabilecek vücut uzuvları dikkate alınıyor.

